- 托福阅读宝典app
- 版本:v1.0
- 类别:办公学习
- 大小:13.5M
- 时间:2025-12-06
游戏介绍
托福阅读宝典安卓版是一款旨在提升英语阅读能力的在线学习工具,专门针对托福考试进行备考。用户可以随时随地参与专业学习,根据个人实际情况制定学习计划。感兴趣的用户可以在清风下载点击下载。
托福阅读宝典官方版简介
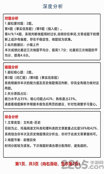
托福阅读宝典APP在每次测试结束后都会提供详尽的分析报告。它不仅会告诉您答案的正误和分数,还会给出详细的解释。此外,它还能帮您分析因粗心导致的错误题目,以及那些靠运气答对的题目。

托福阅读宝典APP优势
【全套TPO资源】
当前版本包含了TPO1至TPO53的所有真题资源。
【历史数据分析】
其中包括:成绩趋势图;阶段目标完成情况;答题时间分析;题型正确率分析;不同文章类型的得分对比。
【全面的AI深度分析】
该APP的AI系统致力于深入剖析用户每道题目的正确与否背后的原因。
【逐题详尽解析】
解析内容分为六个部分:文章概要,段落大意,全文翻译,题型分类,题干翻译,单题详解与技巧。所有内容均由一线托福教师编写、校对和勘误。
【人性化的做题体验】
用户在答题时,可以选择手机或电脑两种模式自由切换,以获得更佳的学习体验。
软件特色
--答题统计,帮助您了解自己的学习状况;
--查询并记忆生词,让阅读更加顺畅;
--界面简洁明了,功能丰富强大;
--跳级解锁,所有文章均可访问;
--阅读进阶,提供138篇托福阅读真题分级练习。
展开全部
收起
精品推荐
相关推荐
推荐文章
更多+-
12/06
-
12/06
-
12/06
-
12/06
-
12/06














